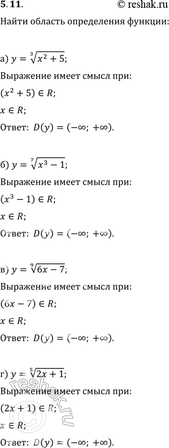
Упр.5.11 ГДЗ Мордковича 11 класс профильный уровень (Алгебра)
Решение #1
Решение #2(записки учителя)
Решение #3(записки школьника)

Рассмотрим вариант решения задания из учебника Мордкович, Семенов 11 класс, Мнемозина:
5.11. а) у = корень 3 степени х2 + 5; в) у = корень 9 степени бх - 7;
б) у = корень 7 степени x3 - 1; г) у = корень 5 степени 2х + 1.
*размещая тексты в комментариях ниже, вы автоматически соглашаетесь с пользовательским соглашением