Упр.2.26 ГДЗ Мордковича 11 класс профильный уровень (Алгебра)
Решение #1
Решение #2(записки учителя)
Решение #3(записки школьника)

Рассмотрим вариант решения задания из учебника Мордкович, Семенов 11 класс, Мнемозина:
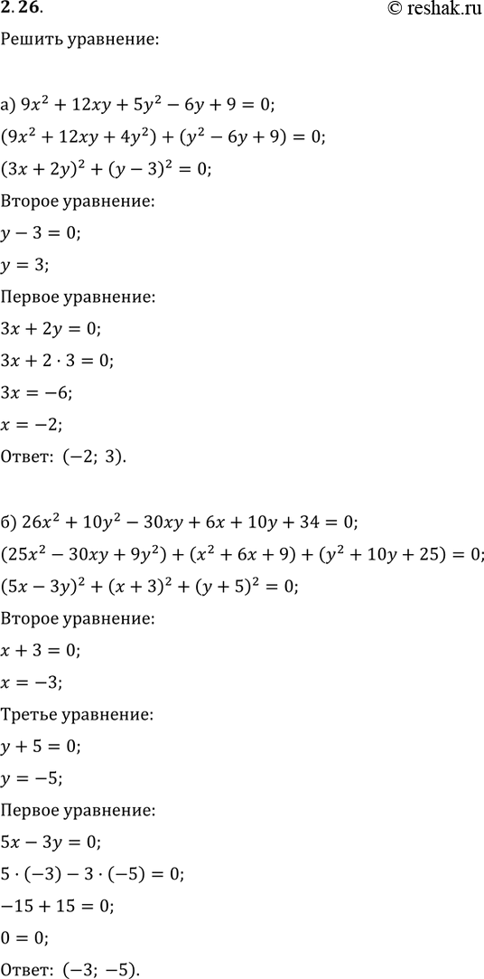
2.37. а) 9x2 + 12ху + 5у2 - 6у + 9 = 0;
б) 26x2 + 10у2 - 30ху + 6х + 10у + 34 = 0.
*размещая тексты в комментариях ниже, вы автоматически соглашаетесь с пользовательским соглашением