Упр.71 ГДЗ Макарычев Миндюк 9 класс (Алгебра)
Решение #1
Решение #2
Решение #3

Рассмотрим вариант решения задания из учебника Макарычев, Миндюк, Нешков 9 класс, Просвещение:
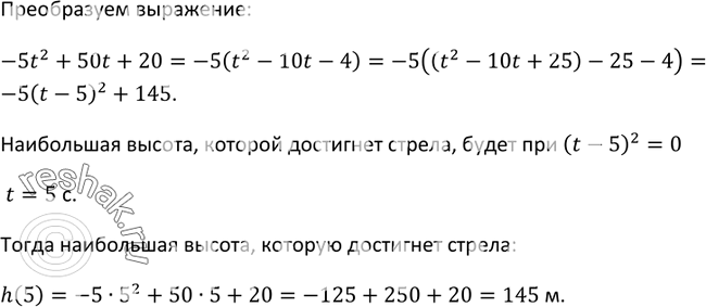
71 С башни выпустили вверх стрелу из лука. Если начальная скорость стрелы равна 50 м/с, высота башни 20 м и t (с) — время полёта стрелы, то расстояние h (м) стрелы от поверхности земли в момент времени t (с) можно найти по формуле h = -5 t2 + 50t + 20 (приближённое значение ускорения свободного падения считается равным 10 м/с2). Какой наибольшей высоты достигнет стрела?
*размещая тексты в комментариях ниже, вы автоматически соглашаетесь с пользовательским соглашением