Упр.60 ГДЗ Макарычев Миндюк 8 класс (Алгебра)
Решение #1
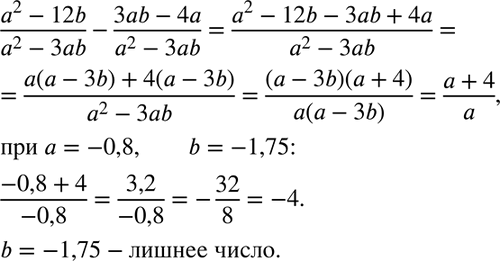
Решение #2

Рассмотрим вариант решения задания из учебника Макарычев, Миндюк, Нешков 8 класс, Просвещение:
60. Наидите значение выражения (a2-12b)/(a2-3ab) - (3ab-4a)/(a2-3ab) при а = -0,8, b = -1,75. Нет ли в задаче лишних данных?
*размещая тексты в комментариях ниже, вы автоматически соглашаетесь с пользовательским соглашением