Упр.45 ГДЗ Макарычев Миндюк 8 класс (Алгебра)
Решение #1
Решение #2
Решение #3

Рассмотрим вариант решения задания из учебника Макарычев, Миндюк, Нешков 8 класс, Просвещение:
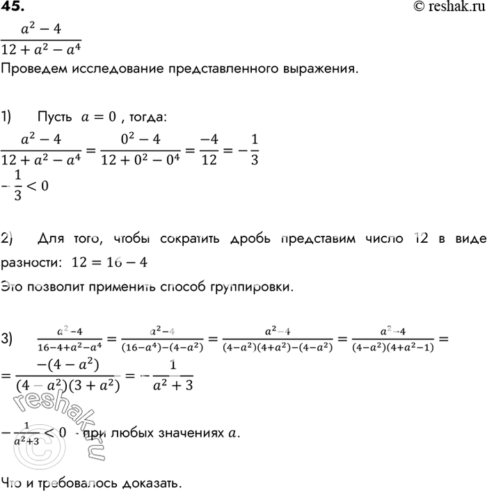
45. (Задача-исследование.) Верно ли, что при всех значениях а, отличных от -2 и 2, значение дроби (a2-4)(12+a2-a4) является отрицательным числом?
1) Выберите произвольное значение а, отличное от -2 и 2, и сравните с нулём соответствующее значение дроби.
2) Обсудите, какое преобразование дроби поможет найти ответ на вопрос задачи.
3) Выполните это преобразование и сделайте вывод.
*размещая тексты в комментариях ниже, вы автоматически соглашаетесь с пользовательским соглашением