Упр.101 ГДЗ Макарычев Миндюк 8 класс (Алгебра)
Решение #1
Решение #2
Решение #3

Рассмотрим вариант решения задания из учебника Макарычев, Миндюк, Нешков 8 класс, Просвещение:
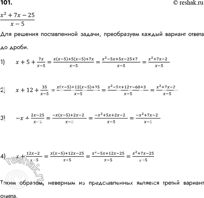
101. Учащимся была поставлена задача: «Представить дробь (x2-7x-25)/(x-5) в виде суммы целого выражения и дроби». Были получены ответы:
Укажите неверный ответ.
*размещая тексты в комментариях ниже, вы автоматически соглашаетесь с пользовательским соглашением