Упр.7.7 ГДЗ Мордкович 7 класс (Алгебра)
Решение #1

Рассмотрим вариант решения задания из учебника Мордкович, Александрова 7 класс, Мнемозина:
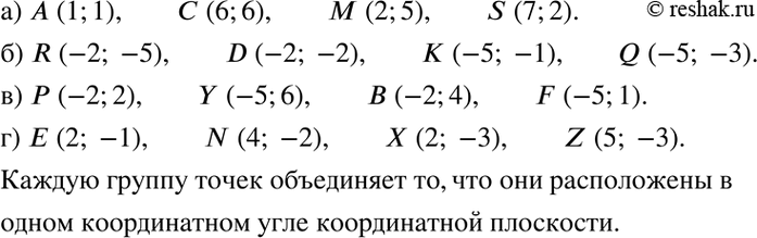
Найдите координаты точек, изображённых на рис. 2:
а) А, С, М, S;
б) R, D, К, Q;
в) Р, У, В, F;
г) Е, N, X, Z.
Какой признак объединяет каждую группу точек?
*размещая тексты в комментариях ниже, вы автоматически соглашаетесь с пользовательским соглашением