Упр.12.6 ГДЗ Мордкович 7 класс (Алгебра)
Решение #1

Рассмотрим вариант решения задания из учебника Мордкович, Александрова 7 класс, Мнемозина:
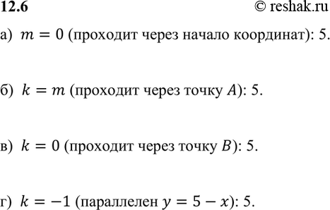
Графики скольких из этих функций будут:
а) проходить через начало координат;
б) проходить через точку А(1; 0);
в) проходить через точку В(0: 1);
г) параллельны графику функции у = 5 - x?
*размещая тексты в комментариях ниже, вы автоматически соглашаетесь с пользовательским соглашением