Упр.491 ГДЗ Муравин 7 класс (Алгебра)
Решение #1

Рассмотрим вариант решения задания из учебника Муравин, Муравина 7 класс, Дрофа:
491. Составьте формулу для решения задачи.
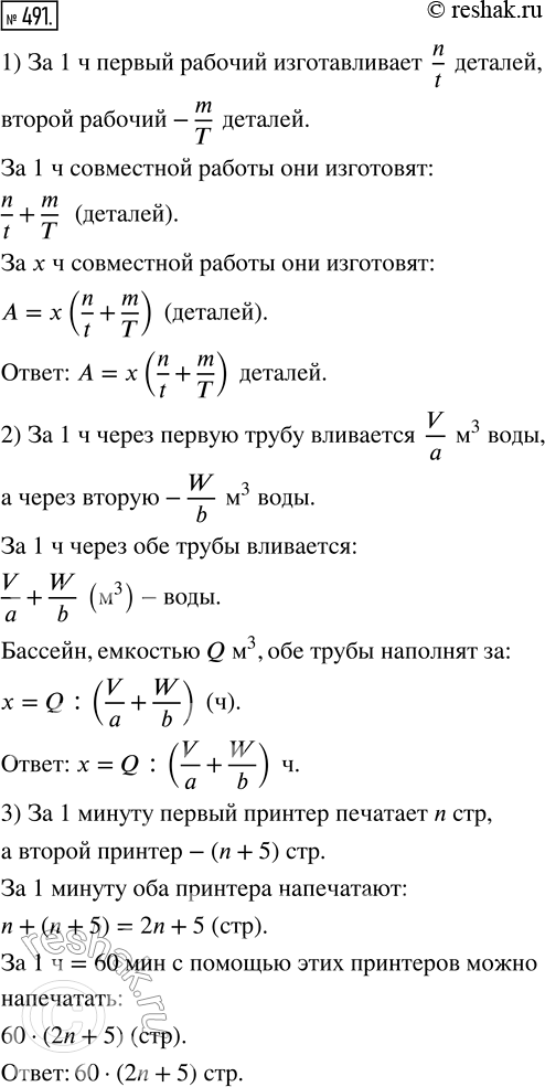
1) Один рабочий изготовил n деталей за t ч, а другой — m деталей за T ч. Сколько деталей (А) изготовят оба рабочих за x ч совместной работы?
2) Через одну трубу в бассейн вливается V м^3 воды за а ч, а через другую — W м^3 за b ч. За сколько часов (x) обе трубы наполнят бассейн ёмкостью Q м^3?
3) Один принтер (печатающее устройство компьютера) печатает n страниц в минуту, а другой — на 5 страниц больше. Сколько страниц можно напечатать с помощью этих двух принтеров за 1 ч?
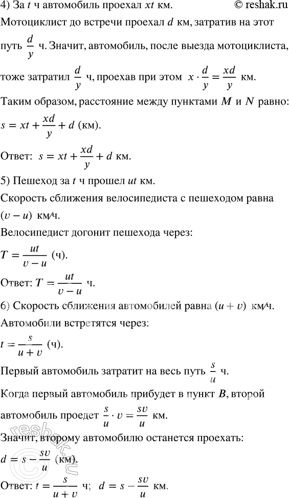
4) Из пункта М в пункт N со скоростью х км/ч выехал автомобиль. Спустя t ч навстречу автомобилю из N со скоростью у км/ч выехал мотоциклист. Мотоциклист встретил автомобиль на расстоянии d км от N. Найдите расстояние между пунктами М и N.
5) Пешеход отправился из пункта А со скоростью u км/ч, а спустя t ч вслед за ним со скоростью v км/ч отправился велосипедист. Через сколько часов (Т) велосипедист догонит пешехода?
6) Из пунктов А и В, расстояние между которыми s (км), одновременно выехали навстречу друг другу два автомобиля со скоростями u км/ч и v км/ч. Через сколько часов (t) автомобили встретятся? Сколько километров (d) останется проехать второму автомобилю до пункта А, когда первый прибудет в пункт В (u > v)?
*размещая тексты в комментариях ниже, вы автоматически соглашаетесь с пользовательским соглашением