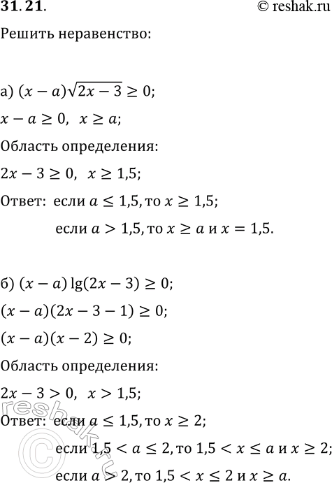
Упр.31.21 ГДЗ Мордкович Семенов 11 класс (Алгебра)
Решение #1

Рассмотрим вариант решения задания из учебника Мордкович, Семенов, Александрова 11 класс, Просвещение:
31.21. Для всех значений параметра а решите неравенство:
а) (x-a)v(2x-3)?0; в) (3x-4)v(x-a)?0;
б) (x-a)lg(2x-3)?0; г) (3x-4)lg(x-a)?0.
*размещая тексты в комментариях ниже, вы автоматически соглашаетесь с пользовательским соглашением