Упр.18.2 ГДЗ Мордкович Семенов 11 класс (Алгебра)
Решение #1

Рассмотрим вариант решения задания из учебника Мордкович, Семенов, Александрова 11 класс, Просвещение:
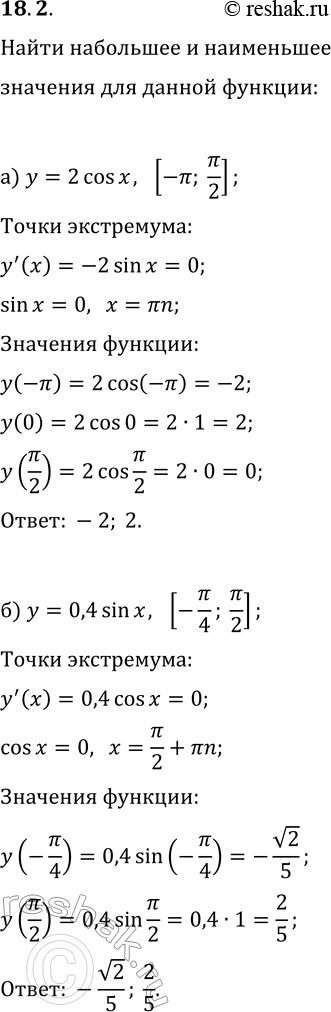
18.2. Найдите наибольшее и наименьшее значения заданной функции на указанном отрезке:
а) y=2cos(x), [-?; ?/2]; г) y=3sin(x), [-?/2; ?];
б) y=0,4sin(x), [-?/4; ?/2]; д) y=0,8cos(x), [-3?/2; ?/4];
в) y=2tg(x), [-?/4; ?/3]; е) y=-3tg(x), [-?/6; ?/4].
*размещая тексты в комментариях ниже, вы автоматически соглашаетесь с пользовательским соглашением