Упр.18.15 ГДЗ Мордкович Семенов 8 класс (Алгебра)
Решение #1

Рассмотрим вариант решения задания из учебника Мордкович, Семенов, Александрова 8 класс, Бином:
18.15. Найдите порядок произведения, частного и суммы чисел:
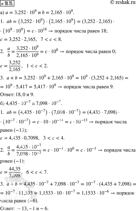
а) 3,252 · 10^9 и 2,165 · 10^9;
б) 4,435 · 10^(-7) и 7,098 · 10^(-7);
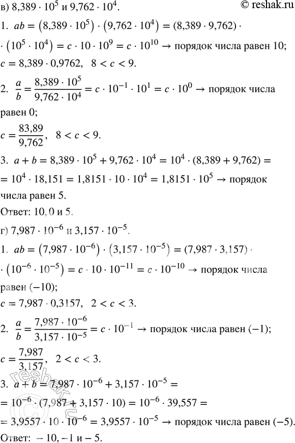
в) 8,389 · 10^5 и 9,762 · 10^4;
г) 7,987 · 10^(-6) и 3,157 · 10^(-5).
*размещая тексты в комментариях ниже, вы автоматически соглашаетесь с пользовательским соглашением