Упр.17.5 ГДЗ Мордкович Семенов 11 класс (Алгебра)
Решение #1

Рассмотрим вариант решения задания из учебника Мордкович, Семенов, Александрова 11 класс, Просвещение:
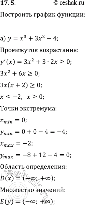
17.5. Исследуйте функцию и постройте её график:
а) y=x^3+3x^2-4; г) y=x^3-3x^2+4;
б) y=-x^3+3x^2-4; д) y=-x^3-3x^2+4;
в) y=x^3-x^2-x; е) y=x^3-2x^2+x.
*размещая тексты в комментариях ниже, вы автоматически соглашаетесь с пользовательским соглашением