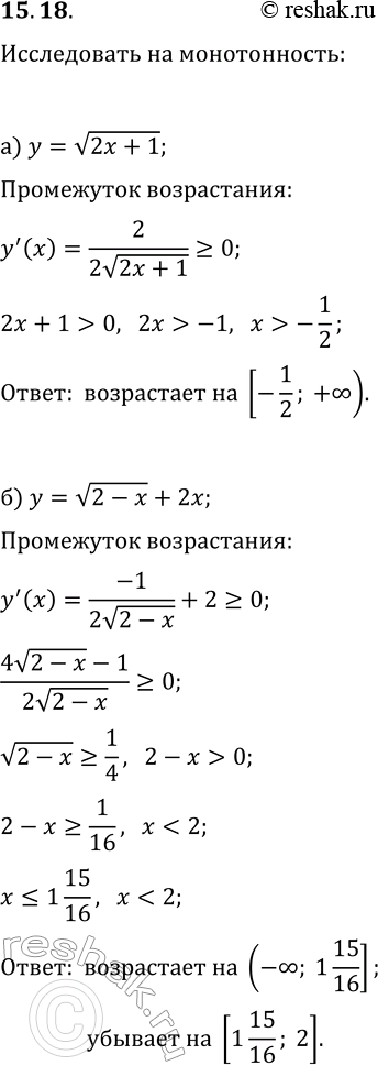
Упр.15.18 ГДЗ Мордкович Семенов 11 класс (Алгебра)
Решение #1

Рассмотрим вариант решения задания из учебника Мордкович, Семенов, Александрова 11 класс, Просвещение:
15.18. Исследуйте данную функцию на монотонность:
а) y=v(2x+1); в) y=v(3-2x);
б) y=v(2-x)+2x; г) y=v(3-x)+3x.
*размещая тексты в комментариях ниже, вы автоматически соглашаетесь с пользовательским соглашением