№890 ГДЗ Рымкевич 10-11 класс (Физика)
Решение #1
Решение #2
Решение #3

Рассмотрим вариант решения задания из учебника Рымкевич 10-11 класс, Дрофа:
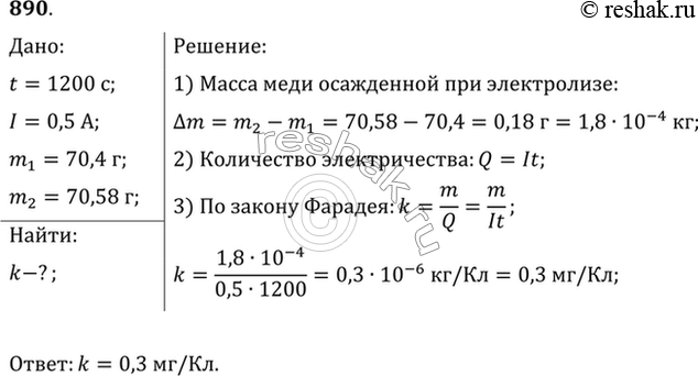
При проведении опыта по определению электрохимического эквивалента меди были получены следующие данные: время прохождения тока 20 мин, сила тока 0,5 А, масса катода до опыта 70,4 г, масса после опыта 70,58 г. Какое значение электрохимического эквивалента меди было получено по этим данным?
*размещая тексты в комментариях ниже, вы автоматически соглашаетесь с пользовательским соглашением