№861 ГДЗ Рымкевич 10-11 класс (Физика)

Решение #1

Изображение Через два медных проводника, соединенных последовательно, проходит ток. Сравнить скорость упорядоченного движения электронов, если диаметр второго проводника в 2 раза...

Решение #2

Изображение Через два медных проводника, соединенных последовательно, проходит ток. Сравнить скорость упорядоченного движения электронов, если диаметр второго проводника в 2 раза...

Решение #3

Изображение Через два медных проводника, соединенных последовательно, проходит ток. Сравнить скорость упорядоченного движения электронов, если диаметр второго проводника в 2 раза...
Загрузка...

Рассмотрим вариант решения задания из учебника Рымкевич 10-11 класс, Дрофа:
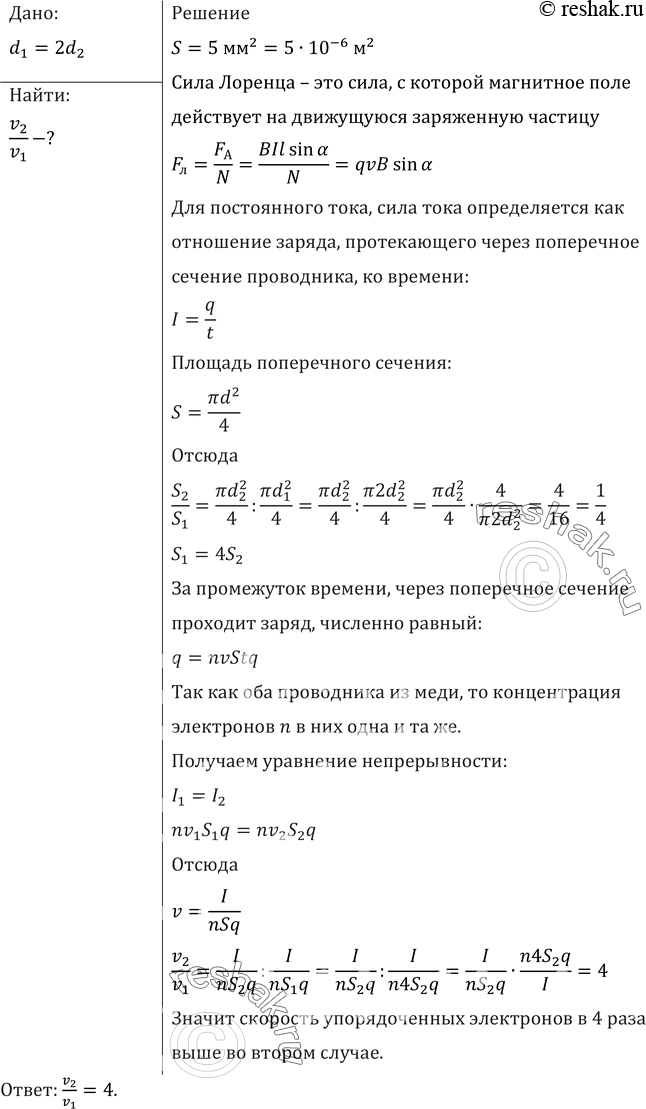
Через два медных проводника, соединенных последовательно, проходит ток. Сравнить скорость упорядоченного движения электронов, если диаметр второго проводника в 2 раза меньше, чем первого.
*Цитирирование задания со ссылкой на учебник производится исключительно в учебных целях для лучшего понимания разбора решения задания.
*размещая тексты в комментариях ниже, вы автоматически соглашаетесь с пользовательским соглашением