№854 ГДЗ Рымкевич 10-11 класс (Физика)
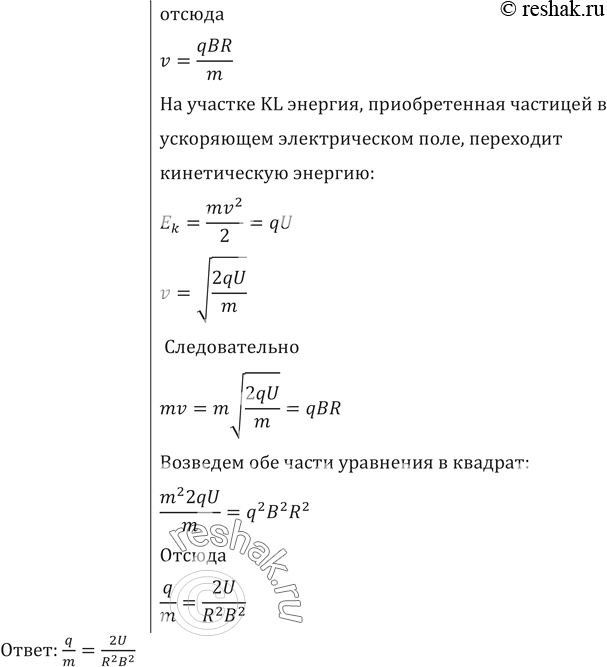
Решение #1
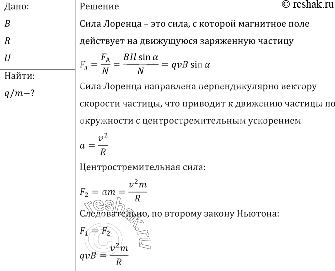
Решение #2

Рассмотрим вариант решения задания из учебника Рымкевич 10-11 класс, Дрофа:
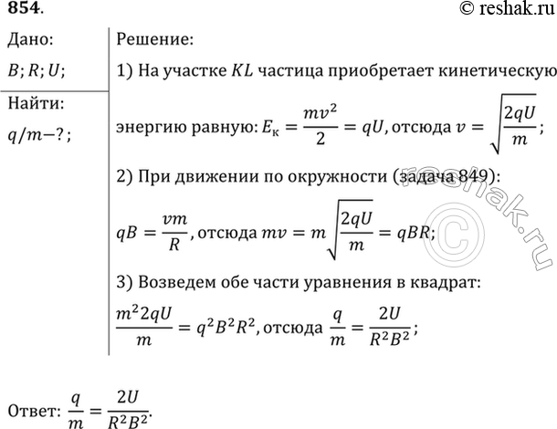
В масс-спектрографе (рис. 95) заряженные частицы ускоряются на участке KL электрическим полем и, попав в магнитное поле индукцией В, описывают окружность радиусом R. Вывести формулу для расчета удельного заряда частицы q/m, если ускоряющее напряжение равно U. Начальную скорость частицы считать равной нулю.
*размещая тексты в комментариях ниже, вы автоматически соглашаетесь с пользовательским соглашением