№730 ГДЗ Рымкевич 10-11 класс (Физика)

Решение #1

Изображение Одинаковые шарики, подвешенные на закрепленных в одной точке нитях равной длины, зарядили одинаковыми одноименными зарядами. Шарики оттолкнулись, и угол между нитями...

Решение #2

Изображение Одинаковые шарики, подвешенные на закрепленных в одной точке нитях равной длины, зарядили одинаковыми одноименными зарядами. Шарики оттолкнулись, и угол между нитями...
Дополнительное изображение

Решение #3

Изображение Одинаковые шарики, подвешенные на закрепленных в одной точке нитях равной длины, зарядили одинаковыми одноименными зарядами. Шарики оттолкнулись, и угол между нитями...
Загрузка...

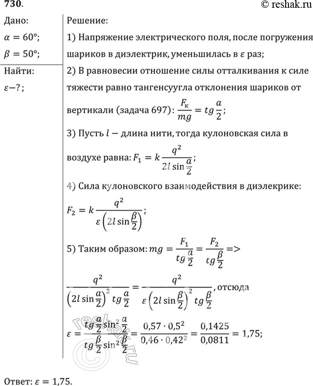
Рассмотрим вариант решения задания из учебника Рымкевич 10-11 класс, Дрофа:
Одинаковые шарики, подвешенные на закрепленных в одной точке нитях равной длины, зарядили одинаковыми одноименными зарядами. Шарики оттолкнулись, и угол между нитями стал равен а = 60°. После погружения шариков в жидкий диэлектрик угол между нитями уменьшился до (b = 50°. Найти диэлектрическую проницаемость среды е. Выталкивающей силой пренебречь.
*Цитирирование задания со ссылкой на учебник производится исключительно в учебных целях для лучшего понимания разбора решения задания.
*размещая тексты в комментариях ниже, вы автоматически соглашаетесь с пользовательским соглашением