№706 ГДЗ Рымкевич 10-11 класс (Физика)
Решение #1
Решение #2
Решение #3

Рассмотрим вариант решения задания из учебника Рымкевич 10-11 класс, Дрофа:
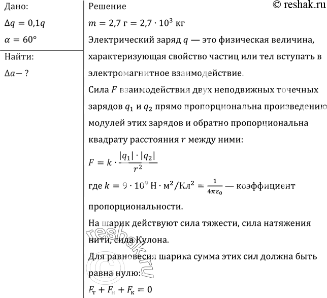
При внесении заряженного металлического шарика, подвешенного на изолирующей нити, в однородное электрическое поле нить образовала с вертикалью угол 45°. На сколько уменьшится угол отклонения нити при стекании с шарика 1/10 доли его заряда? Линии напряженности поля направлены горизонтально.
*размещая тексты в комментариях ниже, вы автоматически соглашаетесь с пользовательским соглашением