№672 ГДЗ Рымкевич 10-11 класс (Физика)
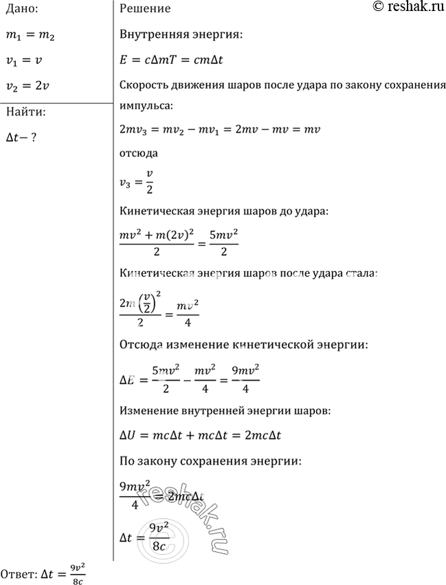
Решение #1
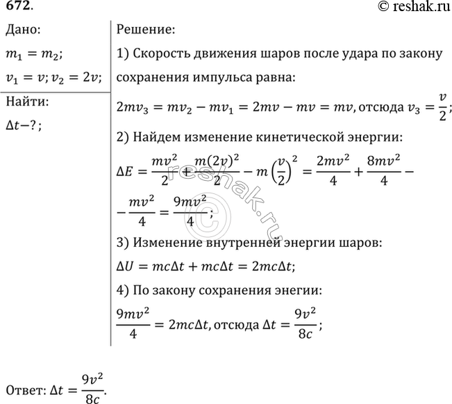
Решение #2
Решение #3

Рассмотрим вариант решения задания из учебника Рымкевич 10-11 класс, Дрофа:
Два свинцовых шара одинаковой массы движутся со скоростями v и 2v навстречу друг другу. Определить повышение температуры t шаров в результате неупругого удара.
*размещая тексты в комментариях ниже, вы автоматически соглашаетесь с пользовательским соглашением