№655 ГДЗ Рымкевич 10-11 класс (Физика)
Решение #1
Решение #2
Решение #3

Рассмотрим вариант решения задания из учебника Рымкевич 10-11 класс, Дрофа:
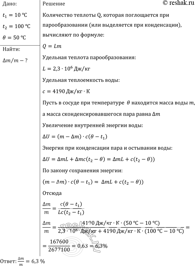
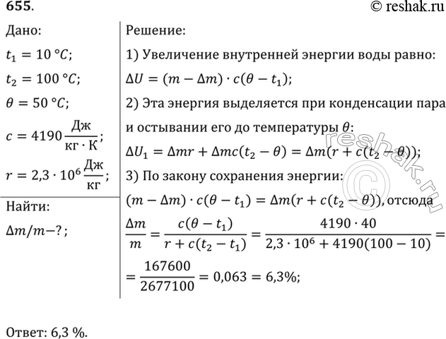
Через воду, имеющую температуру 10 °С, пропускают водяной пар при 100 °С. Сколько процентов составит масса воды, образовавшейся из пара, от массы всей воды в сосуде в момент, когда ее температура равна 50 °С?
*размещая тексты в комментариях ниже, вы автоматически соглашаетесь с пользовательским соглашением