№609 ГДЗ Рымкевич 10-11 класс (Физика)
Решение #1
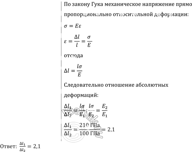
Решение #2
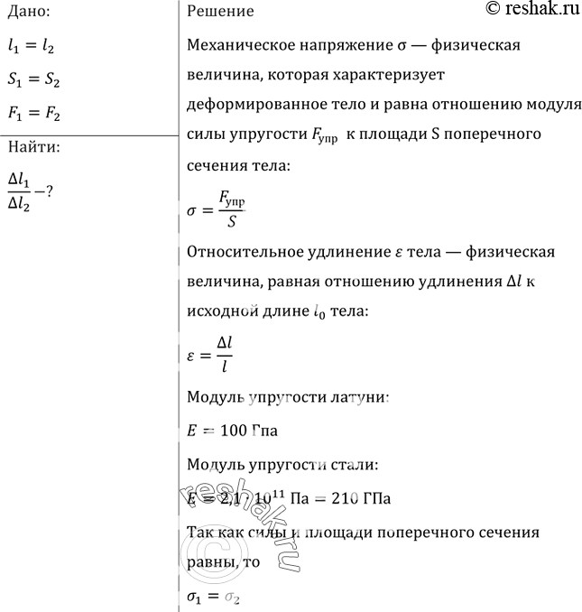
Решение #3

Рассмотрим вариант решения задания из учебника Рымкевич 10-11 класс, Дрофа:
Во сколько раз абсолютное удлинение латунной проволоки больше, чем стальной (такой же длины и такого же поперечного сечения), при действии на них одинаковых растягивающих сил?
*размещая тексты в комментариях ниже, вы автоматически соглашаетесь с пользовательским соглашением