№497 ГДЗ Рымкевич 10-11 класс (Физика)
Решение #1
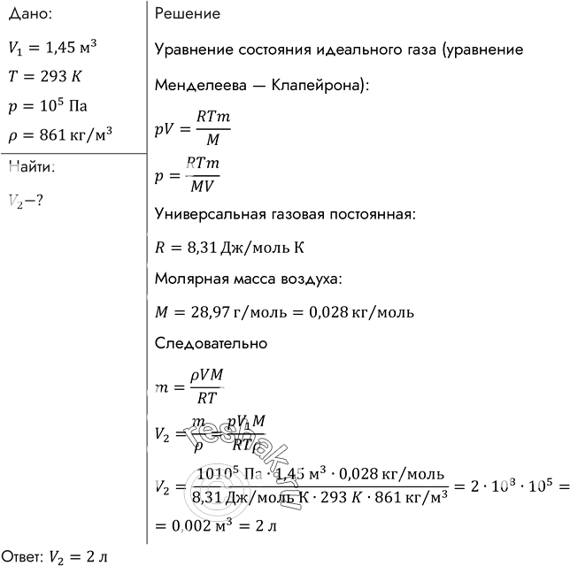
Решение #2
Решение #3

Рассмотрим вариант решения задания из учебника Рымкевич 10-11 класс, Дрофа:
Воздух объемом 1,45 м3, находящийся при температуре 20 °С и давлении 100 кПа, перевели в жидкое состояние. Какой объем займет жидкий воздух, если его плотность 861 кг/м3?
*размещая тексты в комментариях ниже, вы автоматически соглашаетесь с пользовательским соглашением