№468 ГДЗ Рымкевич 10-11 класс (Физика)
Решение #1
Решение #2

Рассмотрим вариант решения задания из учебника Рымкевич 10-11 класс, Дрофа:
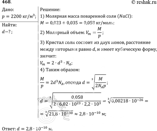
Кристалл поваренной соли имеет кубическую форму и состоит из чередующихся ионов Na и Cl. Найти среднее расстояние d между их центрами, если плотность соли р = 2200 кг/м3.
*размещая тексты в комментариях ниже, вы автоматически соглашаетесь с пользовательским соглашением