№447 ГДЗ Рымкевич 10-11 класс (Физика)
Решение #1
Решение #2
Решение #3

Рассмотрим вариант решения задания из учебника Рымкевич 10-11 класс, Дрофа:
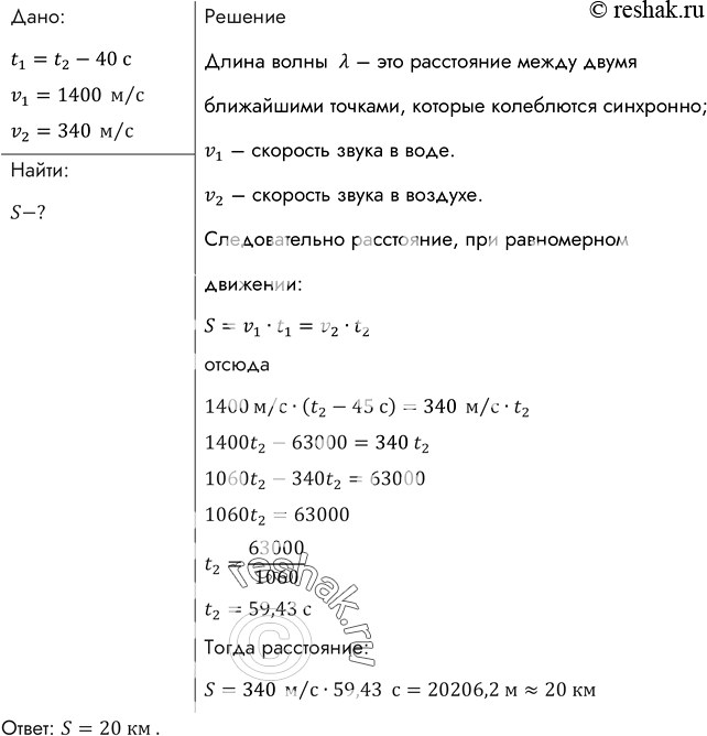
Звук взрыва, произведенного в воде вблизи поверхности, приборы, установленные на корабле и принимающие звук по воде, зарегистрировали на 45 с раньше, чем он пришел по воздуху. На каком расстоянии от корабля произошел взрыв?
*размещая тексты в комментариях ниже, вы автоматически соглашаетесь с пользовательским соглашением