№347 ГДЗ Рымкевич 10-11 класс (Физика)
Решение #1
Решение #2
Решение #3

Рассмотрим вариант решения задания из учебника Рымкевич 10-11 класс, Дрофа:
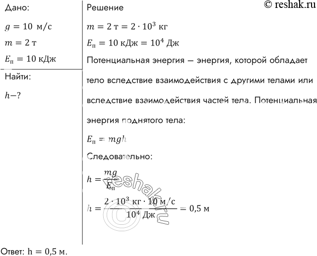
На какой высоте потенциальная энергия груза массой 2 т равна 10 кДж?
*размещая тексты в комментариях ниже, вы автоматически соглашаетесь с пользовательским соглашением