№311 ГДЗ Рымкевич 10-11 класс (Физика)
Решение #1
Решение #2
Решение #3

Рассмотрим вариант решения задания из учебника Рымкевич 10-11 класс, Дрофа:
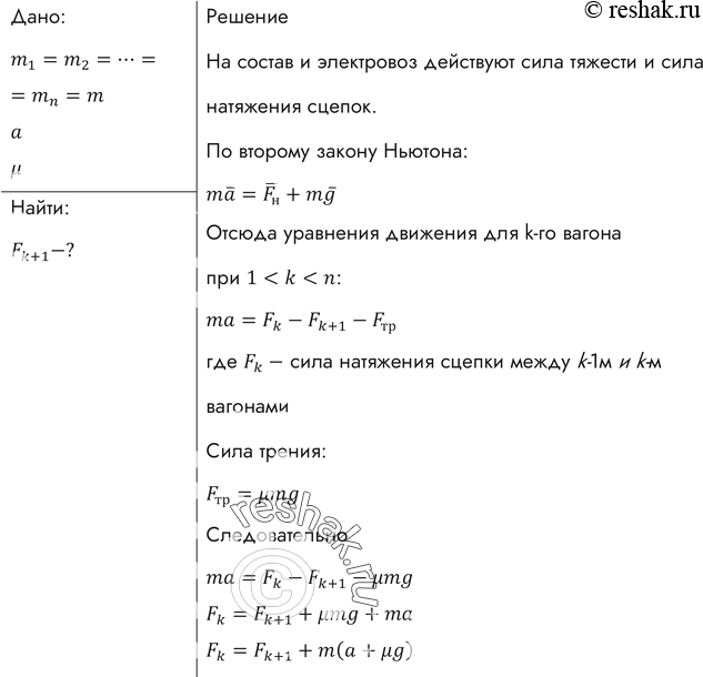
Электровоз тянет состав, состоящий из п одинаковых вагонов, с ускорением а. Найти силу натяжения сцепки между k-м (считая от начала состава) и (k + 1)-м вагонами, если масса каждого вагона m, а коэффициент сопротивления u.
*размещая тексты в комментариях ниже, вы автоматически соглашаетесь с пользовательским соглашением