№308 ГДЗ Рымкевич 10-11 класс (Физика)

Решение #1

Изображение Вертолет, масса которого 27,2 т, поднимает на тросах вертикально вверх груз массой 15,3 т с ускорением 0,6 м/с2. Найти силу тяги вертолета и силу, действующую со стороны...

Решение #2

Изображение Вертолет, масса которого 27,2 т, поднимает на тросах вертикально вверх груз массой 15,3 т с ускорением 0,6 м/с2. Найти силу тяги вертолета и силу, действующую со стороны...

Решение #3

Изображение Вертолет, масса которого 27,2 т, поднимает на тросах вертикально вверх груз массой 15,3 т с ускорением 0,6 м/с2. Найти силу тяги вертолета и силу, действующую со стороны...
Загрузка...

Рассмотрим вариант решения задания из учебника Рымкевич 10-11 класс, Дрофа:
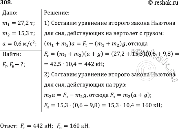
Вертолет, масса которого 27,2 т, поднимает на тросах вертикально вверх груз массой 15,3 т с ускорением 0,6 м/с2. Найти силу тяги вертолета и силу, действующую со стороны груза на прицепной механизм вертолета.
*Цитирирование задания со ссылкой на учебник производится исключительно в учебных целях для лучшего понимания разбора решения задания.
*размещая тексты в комментариях ниже, вы автоматически соглашаетесь с пользовательским соглашением