№291 ГДЗ Рымкевич 10-11 класс (Физика)
Решение #1
Решение #2
Решение #3

Рассмотрим вариант решения задания из учебника Рымкевич 10-11 класс, Дрофа:
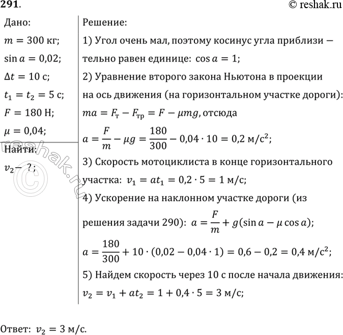
Мотоцикл массой 300 кг начал движение из состояния покоя на горизонтальном участке дороги. Затем дорога пошла под уклон, равный 0,02. Какую скорость приобрел мотоцикл через 10 с после начала движения, если горизонтальный участок дороги он проехал за половину этого времени? Сила тяги и коэффициент сопротивления движению на всем пути постоянны и соответственно равны 180 Н и 0,04.
*размещая тексты в комментариях ниже, вы автоматически соглашаетесь с пользовательским соглашением