№270 ГДЗ Рымкевич 10-11 класс (Физика)
Решение #1
Решение #2
Решение #3

Рассмотрим вариант решения задания из учебника Рымкевич 10-11 класс, Дрофа:
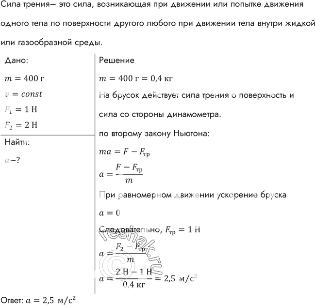
Брусок массой 400 г, прикрепленный к динамометру, равномерно тянут по горизонтальной поверхности. Динамометр показывает при этом 1Н. Когда брусок перемещали по той же поверхности с ускорением, динамометр показывал 2 Н. Каким было ускорение?
*размещая тексты в комментариях ниже, вы автоматически соглашаетесь с пользовательским соглашением