№222 ГДЗ Рымкевич 10-11 класс (Физика)
Решение #1
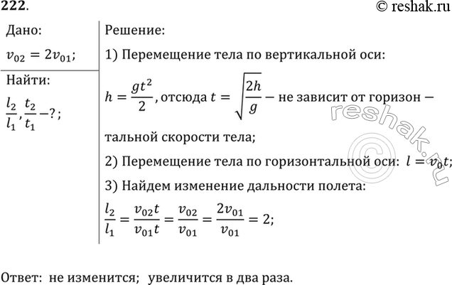
Решение #2
Решение #3

Рассмотрим вариант решения задания из учебника Рымкевич 10-11 класс, Дрофа:
Как изменятся время и дальность полета тела, брошенного горизонтально с некоторой высоты, если начальную скорость увеличить вдвое?
*размещая тексты в комментариях ниже, вы автоматически соглашаетесь с пользовательским соглашением