№164 ГДЗ Рымкевич 10-11 класс (Физика)
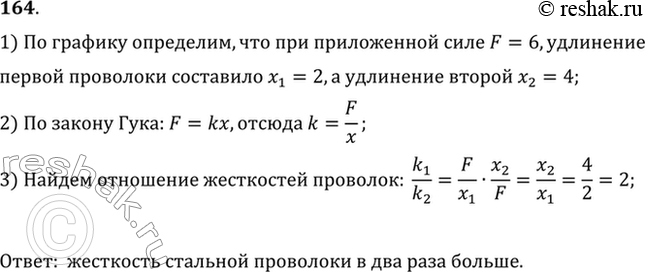
Решение #1
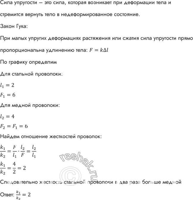
Решение #2
Решение #3

Рассмотрим вариант решения задания из учебника Рымкевич 10-11 класс, Дрофа:
На рисунке 28 представлены графики зависимости удлинения от модуля приложенной силы для стальной 1 и медной 2 проволок равной длины и диаметра. Сравнить жесткости проволок.
*размещая тексты в комментариях ниже, вы автоматически соглашаетесь с пользовательским соглашением