№163 ГДЗ Рымкевич 10-11 класс (Физика)
Решение #1
Решение #2

Рассмотрим вариант решения задания из учебника Рымкевич 10-11 класс, Дрофа:
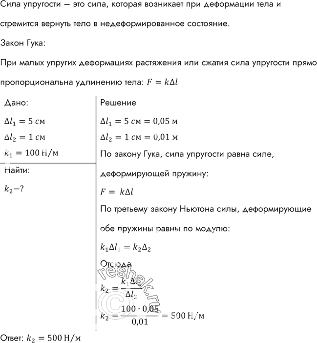
Две пружины разной длины, скрепленные одними концами, растягивают за свободные концы руками. Пружина жесткостью 100 Н/м удлинилась на 5 см. Какова жесткость второй пружины, если ее удлинение равно 1 см?
*размещая тексты в комментариях ниже, вы автоматически соглашаетесь с пользовательским соглашением